- 2025年11月08日
- 星期六
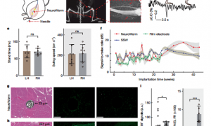
“它就像一个机器人在大脑和肌肉中漫游,全程无创,对人体无害。”东华大学先进纤维材料全国重点实验室、材料科学与工程学院研究员严威说。北京时间9月17日,来自中国科学院深圳先进技术研究院与东华大学的科研团队在国际顶级期刊《自然》(Nature)上发表了研究论文《面向动态生物电子学的可移动长期植入软纤维》(A movable long-term implantable soft microfibre for dynamic bioelectronics)。
正在加载中...
已加载全部内容
已经没有更多文章了

